Aller au contenu.
|
Aller à la navigation
Centre
Alain-Savary
Chercher par
Seulement dans le dossier courant
Recherche avancée…
Centre Alain Savary
Autres sites utiles
Néopass@action
Réseau de lutte contre les discriminations à l'école
Chaire UNESCO "former les enseignants au XXIe siècle"
Lire-écrire au CP
Institut Français de l'Éducation
Service Veille & Analyses
Kadékol : La webradio de l'ifé
Carnet de recherche Religions, discriminations et racisme en milieu scolaire (REDISCO)
Lieux d'éducation associés à l'IFÉ
Navigation
Accueil
Le Centre
Éducation prioritaire
Thématiques
Métiers
Travail personnel et apprentissages de l'élève
Lecture-Écriture
Mathématiques
Langages
Ecole Maternelle
Ecole-Famille
Partenariats et intermétiers
Internats
Décrochages
Discriminations
Art et Ecole
École inclusive
Publications
Vidéos : Les grands témoins du Centre Alain-Savary
Livrets / Revues
Vous êtes ici :
Accueil
/
Documents
/
Images
/
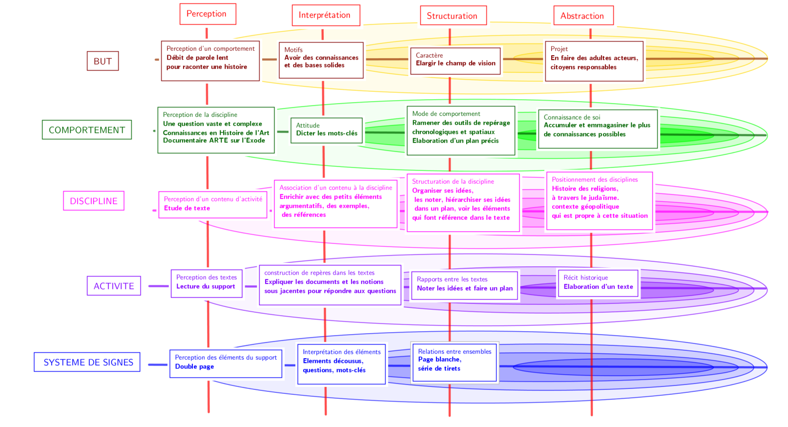
Attentes Gabriel-TPE
Info
Attentes Gabriel-TPE
Par
Henrique Vilasboas
—
publié
07/04/2020 21:28,
Dernière modification
07/04/2020 21:28
Image dans sa taille originale :
294 ko
|
Voir
Télécharger
Fermer